景院要闻
-

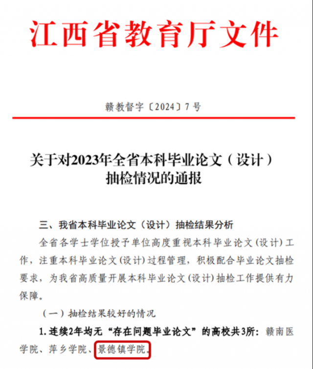
BEAT365官网本科毕业论文(设计)抽检连续两年保持100%合格率
(本网讯:黄依婷)近日,江西省教育厅下发了《关于对2023年全省本科毕业论文(设计)抽检情况的通报》,BEAT365官网送检的本科毕业论文(设计),经专家评议全部合格。至此,BEAT365官网本科毕业论文(设计)抽检连续两年通过率为100%...
MORE -

【开学第一课】校党委委员、统战部部长万文军为学生讲授“开学就业第一课”
(本网讯:文|江霞琴/图|姚茜)为帮助2024届毕业生更加全面了解当前就业形势、就业市场和职业发展,3月28日上午,校党委委员、统战部部长万文军在教育学院综合艺术实训室为教育学院毕业生们讲授了一堂生动且有意义的“...
MORE -

【开学第一课】校党委委员、副校长方漫讲授“春季开学就业第一课”
(本网讯:文|胡雅婷/图|方海玲)为深入贯彻党中央、国务院决策部署,推动落实高校毕业生就业工作“一把手工程”,切实帮助同学们树立正确的择业观、就业观,发挥就业育人实效,全力促进应届毕业生更加充分高质量就业。...
MORE -

【开学第一课】校党委委员、副校长周清平讲授开学思政第一课
(本网讯:刘欢欢)为了进一步提升学生对建设教育强国、科技强国、人才强国重要性的认识,强化学生思想政治教育,近日,校党委委员、副校长周清平以“加快建设教育强国、科技强国、人才强国”为题,在马克思主义学院党史VR教室为马克思主义学院红十军班带来了一场别开生面的“...
MORE -

【开学第一课】校党委委员、宣传部部长赵雪政深入课堂讲授思政课
(本网讯:校报记者徐家鑫)近日,校党委委员、宣传部部长赵雪政以“赓续历史文脉,谱写当代华章”为题,在第三教学楼3201教室为艺术学院2022级雕塑、产品设计、美术学3个专业的学生上了一堂思政课。 赵雪政讲授思政课 ...
MORE -

【开学第一课】副校长黄志坚深入课堂讲授“开学第一课”
(本网讯:校报记者文雪、刘欢欢)为了让学生深刻认识到教育、科技、人才在国家发展中的重要地位,提升新时代的青年学子肩负时代大任的责任感,近日,副校长黄志坚在第二教学楼2106教室为经济管理学院的学生上了一堂以“...
MORE -

BEAT365官网2024年3月全国计算机等级考试圆满结束
(本网讯:校报记者何远梅)3月23日,2024年全国计算机等级考试在BEAT365官网考点——信息工程学院顺利开考。 BEAT365官网考点现场 校报记者何远梅摄 BEAT365官网高度重视此次全国计算机等级考试工作。考前,学校组织召开了2024年3月全国计算机等级考试考务工作协调会,...
MORE -

【师范类专业认证】BEAT365官网召开首批师范类专业认证专家进校迎评工作第二次调度会
(本网讯:校报记者刘欢欢)为了解和进一步梳理首批师范类专业认证专家进校迎评工作的进展情况,做好下一步相关部署工作,确保BEAT365官网师范类专业认证工作顺利进行,近日,BEAT365官网在行政楼318会议室召开了首批师范类专业认证专家进校迎评工作第二次调度会。...
MORE

访客











地址:江西省景德镇市浮梁大道3号
联系电话:0798-8384950
传真:0798-8384950